TkFab® De En Fr tree
  QuickField : 3D features

        General

        2D screenshots

        3D screenshots

        2D features

        3D features

        Programming

Table of Contents


QuickField : 3D features

 

General

Since version 6.0, it has become possible to extend planar and axial geometries using 3D geometry obtained by extrusion . This, while maintaining the same interface and the same execution speed.

Available analysis

  • Electrostatics
  • DC Conduction
  • Steady heat


Concept

You create the geometry as before, in a 2D plane, define the materials and boundary conditions. Extrusion diagram The properties of geometric entities can be assigned before or after extrusion. The additional step is the definition of "z" dimensions, to define the different volumes in space. The selection of geometric entities is very easy in the 3D interface. A context menu allowing you to make the different parts of the design visible or invisible.

QuickField 3D
The different 3D windows
 

Pre-processor

Since version 6.0, you can easily visualize your 2D designs in 3D, be more precise in assembling elements 3D geometrical functions using new functions symbolized by the icons shown here. Other functions : 2D/3D switching, selection, fast view display, a context menu to hide or view subsets.

Features

:
  • Automatic 2D/3D conversion.
  • 3D geometry by adding a z dimension.
  • Automatic mesh.
  • Definition by naming (label).
  • Complete set of graphics tools.


Electrodes 3D STEP
3D view from a simple extrusion
Electrodes sparkplug 3D
3D view from a STEP drawing
 

Post-processor

Viewing your results is even easier using new displays, better suited to 3D, symbolized by the icons shown here.

3D geometrical functions

There are also selection tools, fast view displays and a context menu to hide or view subsets.


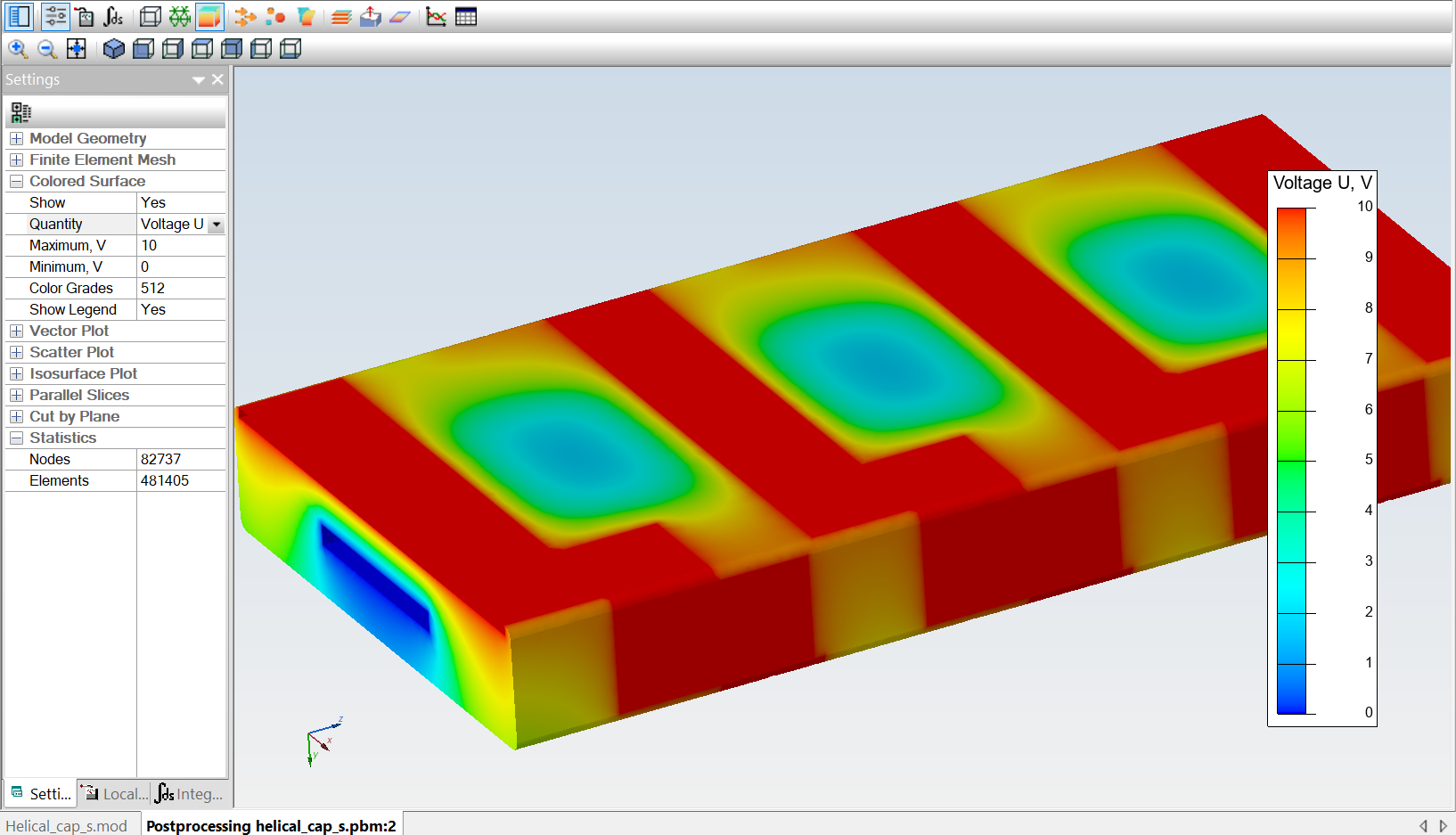
Different types of display :

  • Colored surface
  • Cut plane
  • Isosurface
  • Scatter plot
  • Slice plot
  • Vector plot
 
this image shows the result of a simulation (QuickField), with color map
Colored surface
this image shows the result of a simulation (QuickField), Cut plane with equipotentials
Cut plane and equipotentials
this image shows the result of a simulation (QuickField), represented as isosurfaces
3D equipotentials
this image shows the result of a simulation (QuickField), represented as a scatter plot
Scatter plot