Extrusion
is a very simple construction process requiring no tools outside of
QuickField™
. The concept is explained in the
Concept
paragraph. The
3D pre-processor
is used as in 2D designs, the only difference is to use a "z" dimension when changing region.
The example below is the geometry of a temperature sensor brought back to the same plane :
Preprocessor - 2D View
After some very simple modifications, the "z" dimension for each material, we obtain this :
Preprocessor - 3D View
The
post-processor
allows you to visualize the results in different ways. A color representation being the most natural and the quickest to estimate the characteristics of a design :
Import consists of opening a file defining the geometry of a set, then tracing it in the
pre-processor
. The format used is
STEP
format. Creating this file requires the use of CAD software external to
QuickField™
.
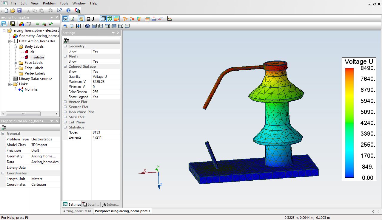
The example below is the geometry of a breakdown device called "arcing horns" :
Preprocessor - Geometry
The
post-processor
allows you to visualize the results in different ways. A color representation
being the most natural and the quickest to estimate the characteristics of a design :
Postprocessor - color rendering
The
post-processor
also allows you to visualize the results by section. You can then analyze a project as in 2D :