3D durch Extrusion gewonnen
Extrusion
ist ein sehr einfacher Konstruktionsprozess, der keine Werkzeuge außerhalb von
QuickField™
erfordert. Das Konzept wird im Abschnitt
Concept
erläutert. Der
3D pre-processor
wird wie in 2D-Designs verwendet. Der einzige Unterschied besteht darin, dass beim Ändern der Region eine "z"-Dimension verwendet wird.
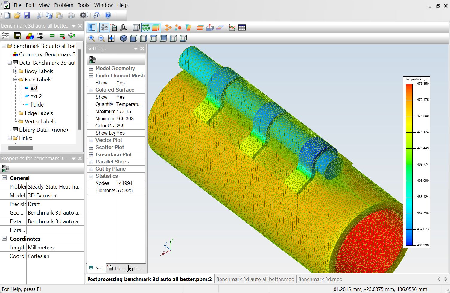
Das folgende Beispiel zeigt die Geometrie eines Temperatursensors, der auf dieselbe Ebene zurückgeführt wird :
Nach einigen sehr einfachen Modifikationen erhalten wir die "z"-Dimension für jedes Teil wie folgt :
Mit dem post-processor können Sie die Ergebnisse auf unterschiedliche Weise visualisieren. Eine Farbdarstellung ist die natürlichste und lässt sich am schnellsten auf die Eigenschaften eines Designs einschätzen :
